There is a wonderful paper that has just appeared in PLoS Genetics I want to call people’s attention to: PLoS Genetics: Emergence and Modular Evolution of a Novel Motility Machinery in Bacteria
In the paper, researchers from CNRS and Aix-Marseille in France used some nice comparative and evolutionary genomics analyses along with experimental work to characterize the function and evolution of gliding motility in bacteria.
Their summary of their work:
Motility over solid surfaces (gliding) is an important bacterial mechanism that allows complex social behaviours and pathogenesis. Conflicting models have been suggested to explain this locomotion in the deltaproteobacterium Myxococcus xanthus: propulsion by polymer secretion at the rear of the cells as opposed to energized nano-machines distributed along the cell body. However, in absence of characterized molecular machinery, the exact mechanism of gliding could not be resolved despite several decades of research. In this study, using a combination of experimental and computational approaches, we showed for the first time that the motility machinery is composed of large macromolecular assemblies periodically distributed along the cell envelope. Furthermore, the data suggest that the motility machinery derived from an ancient gene cluster also found in several non-gliding bacterial lineages. Intriguingly, we find that most of the components of the gliding machinery are closely related to a sporulation system, suggesting unsuspected links between these two apparently distinct biological processes. Our findings now pave the way for the first molecular studies of a long mysterious motility mechanism.
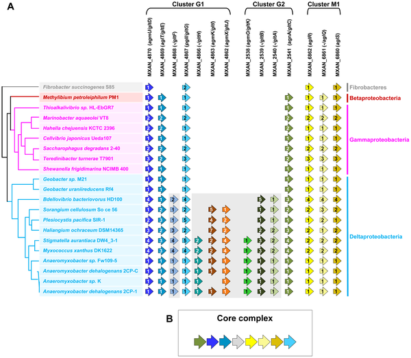
Basically, they started with some genetic and functional studies in Myxococcus xanthus. They analyzed these in the context of the genome sequence (note – I was a co-author on the original genome paper). And then they did some extensive comparative and evolutionary analysis of these genes, producing some wonderful figures along the way such as:
Based on their analysis they then came up with some hypotheses as to which genes were involved in key parts of gliding motility and what their biochemical functions were and they then went and confirmed this with experiments. I am not going to go into detail on the functional work they did but you can read their paper for more details.
They wrapped up their paper by proposing an model for the evolutionary history of gliding motility. I am not sure I buy all components of their model since our sampling of genomes right now is still very poor, but they have a pretty detailed theory captured in part in this figure:
Anyway – I don’t have much time right now to provide more detail on the paper. But it is definitely worth checking out.


